

Wage Educ Tenure Female
1 3.10 11 0 1
2 3.24 12 2 1
3 3.00 11 0 0
4 3.25 8 1 1
5 3.00 14 3 1
6 2.93 12 2 1
Variable of Interest (Helga)
# A tibble: 1 × 4
Wage Educ Tenure Female
<dbl> <dbl> <dbl> <fct>
1 8.9 17 18 1
# A tibble: 1 × 4
Wage Educ Tenure Female
<dbl> <dbl> <dbl> <fct>
1 8.9 17 18 1
What is the impact of Tenure for this observation?
Idea: Substitute Tenure with different values by leaving the other values the same and predicting for each value the wage using the trained (Random Forest) model.
The idea behind Partial Dependence Plots is first to create a Ceteris Paribus Plot for every or at least many observations from the training dataset and then create an average of these individual plots.
library(tidymodels);library(rio);library(vip);library(DALEXtra); library(kableExtra)
DataVaxFull=import("https://ai.lange-analytics.com/data/DataVax.rds") %>%
mutate(RowNum=row.names(.))
DataVax= DataVaxFull%>%
select(PercVacFull, PercRep,
PercAsian, PercBlack,PercHisp,
PercYoung25, PercOld65,
PercFoodSt, Population) %>%
mutate(Population=frequency_weights(Population))
set.seed(2021)
Split85=DataVax %>% initial_split(prop = 0.85,
strata = PercVacFull,
breaks = 3)
DataTrain=training(Split85)
DataTest=testing(Split85)ModelDesignLinRegr= linear_reg() %>%
set_engine("lm") %>%
set_mode("regression")
RecipeVax=recipe(PercVacFull~., data=DataTrain)
set.seed(2021)
WfModelVax=workflow() %>%
add_model(ModelDesignLinRegr)%>%
add_recipe(RecipeVax) %>%
add_case_weights(Population) %>%
fit(DataTrain)
kbl(tidy(WfModelVax) %>% arrange(desc(abs(statistic))))| term | estimate | std.error | statistic | p.value |
|---|---|---|---|---|
| (Intercept) | 0.9433753 | 0.0240164 | 39.2804433 | 0.0000000 |
| PercRep | -0.5515592 | 0.0164025 | -33.6264704 | 0.0000000 |
| PercBlack | -0.3771981 | 0.0207927 | -18.1408963 | 0.0000000 |
| PercYoung25 | -0.5999597 | 0.1060435 | -5.6576772 | 0.0000000 |
| PercHisp | 0.0645242 | 0.0136853 | 4.7148525 | 0.0000026 |
| PercFoodSt | -0.1887113 | 0.0503212 | -3.7501339 | 0.0001813 |
| PercOld65 | 0.1945055 | 0.0608728 | 3.1952800 | 0.0014165 |
| PercAsian | 0.0407740 | 0.0435763 | 0.9356931 | 0.3495327 |
NumberOfCores=parallel::detectCores()
ModelDesignRandFor=rand_forest() %>%
set_engine("ranger", num.threads = NumberOfCores, importance="permutation") %>%
set_mode("regression")
set.seed(2021)
WfModelVax=workflow() %>%
add_model(ModelDesignRandFor)%>%
add_recipe(RecipeVax) %>%
add_case_weights(Population) %>%
fit(DataTrain)
vip(extract_fit_parsnip(WfModelVax))Use Out-of-Bag data from each tree.
Calculate the decrease of Variance Impurity for regression (Gini for classification) for each split in each tree where the first variable is involved.
Calculate the (weighted) average of all decreases for the first variable considering alls trees of the Random Forest.
Repeat steps 2 – 3 for the second, third variables and so on.
Plot Variable Importance.
ModelDesignRandFor=rand_forest(trees=170, min_n=5, mtry=2) %>%
set_engine("ranger", num.threads = NumberOfCores, importance="impurity") %>%
set_mode("regression")
RecipeVax=recipe(PercVacFull~., data=DataTrain)
set.seed(2021)
WfModelVax=workflow() %>%
add_model(ModelDesignRandFor)%>%
add_recipe(RecipeVax) %>%
add_case_weights(Population) %>%
fit(DataTrain)
vip(extract_fit_parsnip(WfModelVax))
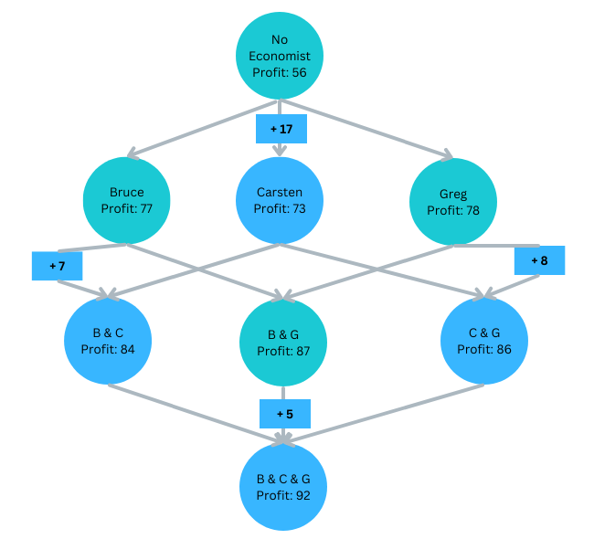
We do not know at which level Carsten joins:
Carsten joins last: ΔProfitBGC=5
Carsten joins second:
ΔProfitBC=7 or ΔrofitGC=8
Carsten joins first: ΔProfitC=17
Carsten’s average contribution (Shapley value):
ShapC=1317+167+168+135=9.83

Calculate Bruce’ contribution as an exercise:

Calculate Greg’ contribution as an exercise:

Initial Profit: Profit0=56
Bruce’s SHAP: ShapB=12.33
Carsten’s SHAP: ShapB=9.83
Greg’s SHAP: ShapG=13.83
Profit with 3: Profit3=92

Number of coalitions: Ncoalition=2k=23=8
Number of joining scenarios: k!=3!=1⋅2⋅3=6
BCG,BGC,
CBG, CGB,
GBC, GCB
If all 6 scenarios are calculated, one can can calculate SHAPley values for all contributors (variables).
If less than 6 scenarios are calculated, one can can estimate SHAPley values for all contributors (variables).
SHAPley Values estimate contribution of players
SHAP is a computer implementation to estimate SHAPley values for predictors.
Example: The fact that the Republican vote was 62% in the analyzed county, lowered the predicted vaccination rate by 3%. Note, we use variable (Rep and value 62). The related SHAP value would be −0.03 »
if (!DraftMode){
library(DALEXtra)
DataTrainPredictorVar=DataTrain %>%
select(-PercVacFull,-Population)
ExplainerRandFor=explain_tidymodels(WfModelVax,
data=DataTrainPredictorVar,y=DataTrain$PercVacFull,
type="regression", verbose = FALSE,
label = "Vaccination Shap Values Random Forest")
set.seed(2021)
ShapValuesID141 = predict_parts(
explainer = ExplainerRandFor,
new_observation = DataVax[141,],
type = "shap",
b = 200)
}
# to plot use plot(ShapValuesID141)County: Orange, CA, Pred. Vac.: 0.72

Pred. Vac. Rate (all U.S. counties): 0.62
Mean PercRep: r round(weighted.mean(DataTrain$PercRep, as.numeric(DataTrain$Population)),2)
Mean PercAsian: 0.05
Mean PercFoodSt: 0.11
Mean PercBlack: 0.11
Mean PercOld65: 0.21
Mean PercOld65: 0.19
Mean PercYoung25: 0.09
[1] "PercYoung25 = 0.08558"
[1] "PercHisp = 0.3405"
[1] "PercBlack = 0.0162"
[1] "PercFoodSt = 0.05945"
[1] "PercAsian = 0.2029"
[1] "PercRep = 0.4542"
🤓 Below is a link to an R script that allows you to create your own SHAP values in R.
Create your own SHAP values in R: Click here and execute in RStudio
